
炒股就看金麒麟分析师研报,权威,专业,及时,全面,助您挖掘潜力主题机会!
中信建投证券研究 文|夏凡捷 李家俊
2026 年全球降息周期进入下半场,宏观流动性呈“内外宽松共振”与“从超常到常态”两大核心特征。汇率端美元承压,人民币升值支撑A股走强。股债再配置层面,长期低利率重塑股债配置逻辑,中期“股债跷跷板”效应进一步支撑A股走势。除此之外,居民“存款搬家”再配置的需求或将成为市场的最大边际增量。政策方面,后地产时代资本市场地位升级,成为经济发展与资源配置的核心枢纽,市场资金生态持续优化,为资本市场高质量发展奠定基础。
整体来看,2026年全球降息周期进入下半场,宏观流动性环境延续有利态势,但政策的边际改善幅度逐步收敛。2026年处于全球降息周期下半场,宏观流动性呈现“内外宽松共振”与“从超常到常态”两大核心特征。全球层面,美联储预计延续降息50BP的节奏,2025年12月重启扩表缓解美元融资压力,叠加全球通胀降温,各国央行宽松政策得以维持。国内方面,货币政策从“超常规逆周期调节”转向“加大逆周期和跨周期调节力度”。汇率层面,美联储降息与美国财政恶化将推动美元走弱。人民币有望保持升值态势,通过吸引外资流入、提升风险偏好和估值中枢、改善相关企业盈利,为A股带来支撑。利率环境上,长期低利率重塑股债配置逻辑,权益市场吸引力提升,“固收+”产品持续爆发,中期“股债跷跷板”效应反而可能引导资金流入权益市场,进一步支撑A股走势。此外,在广谱利率下行的大背景下,随着2026年大量此前的定期存款到期,居民“存款搬家”再配置的需求或将成为市场的最大边际增量。政策层面,资本市场地位迎来显著升级,市场资金生态持续优化,为资本市场高质量发展奠定基础。后地产时代背景下,资本市场地位迎来显著升级,成为经济发展与资源配置的核心枢纽。2024年9月政治局会议明确全力振兴经济,扭转资产负债表通缩预期,金融资产价格成为其中的关键一环。伴随地产行业角色调整,资本市场承接起居民财富配置的重要使命。资金生态方面,供求结构更趋均衡合理。政策引导上市公司强化分红机制、提升盈利质量,股东回报成为大势所趋,股东减持全面从严,市场从“融资导向”向“投融资平衡”转型,总体资金消耗体量预计有限,增强市场吸引力与稳定性。
宏观流动性:内外宽松共振
全球降息周期下半场,从“超常”到“常态”
从宏观流动性的角度来看,2026年处于全球降息周期的下半场,预计呈现两大特征:一是内外宽松共振、二是宽松从“超常”到“常态”。从全球流动性来看,2026年美联储预计延续降息周期,在美国中期选举压力和通胀有所回落的背景下,货币政策围绕“政治压力与通胀风险”进行博弈,目前市场预计美联储明年继续降息50BP。全球通胀压力已经有所降温,截至11月通胀率超过4%的发达国家占比已经降至6.7%,各国央行有望整体维持宽松政策。从美联储资产负债表的视角看,2022年5月到2025年11月,美联储持续进行的“量化紧缩”是为了回收此前“量化宽松”释放的过量流动性。而2025年12月重启扩表则是其货币政策从“超常”到“常态”一大标志,作为通过准备金管理购买(RMP) 实施的技术性流动性操作,其核心目标是补充银行体系准备金、缓解货币市场紧张,对全球流动性而言,这一政策将缓解美元融资压力,短期支撑风险资产估值。
2026年,国内政策将延续当前的“适度宽松”的货币政策大方向,从政策基调来看,则由2024年12月政治局会议的“加强超常规逆周期调节”转变为2025年12月中央经济工作会议的“加大逆周期和跨周期调节力度”。同样体现了由“超常”到“常态”的转变。具体政策实施上,主要关注以下三点:
1)把促进经济稳定增长、物价合理回升作为货币政策的重要考量,这是今年会议的新提法。货币政策将加强前瞻性、科学性调节,保持流动性充裕,保持社会融资条件相对宽松,促进社会综合融资成本低位运行,与其他政策举措形成合力,努力推动实现经济增长、物价回升等目标。
2)灵活高效运用多种货币政策工具。货币政策工具箱既包括降准降息,也包括其他短期、中期、长期流动性投放工具。明年将灵活搭配、高效运用多种工具,使社会融资规模、货币供应量增长同经济增长、价格总水平预期目标相匹配。
3)加力支持扩大内需、科技创新、中小微企业等重点领域。继续用好用活结构性货币政策工具,着力畅通货币政策传导机制,持续提升金融服务实体经济的质效。同时,要继续平衡好内外部关系,保持人民币汇率在合理均衡水平上的基本稳定。
美元仍然承压,人民币升值支撑A股走强
2026年,在美联储继续降息、美国财政状况持续恶化的背景下,美元或将维持弱势表现,与此同时,由于政策引导、出口强劲和资本流入,人民币有望继续升值。从短期来看,人民币汇率的走强可以理解为一种补涨,以中美3个月期国债收益率利差作为参考,如果这一利差维持当前水平,人民币汇率有望从当前7.0升值到6.8的水平。考虑到未来美联储进一步降息的可能,我们认为人民币2026年仍有进一步升值空间。
人民币本轮升值周期有望支撑A股走强,核心逻辑有三:一是人民币升值有望提升外资对人民币资产的配置意愿,吸引资金流入A股市场;二是汇率预期的稳定有利于市场风险偏好的提升和A股整体估值中枢的上行,历史上人民币升值阶段A股表现较好;三是人民币升值有利于部分企业盈利的改善,主要逻辑包括:高外币负债、高进口依赖、高出海投资等。因此人民币走强一方面会推动全A指数整体上行,另一方面也会推动外资重仓板块和汇率敏感板块有较好表现。
股债再配置,利率环境利好权益资产
长期的低利率环境:权益吸引力提升,“固收+”产品爆发
2024年以来,国内利率水平不断下行,形成“低利率、宽货币”的宏观环境,重塑股债资产的风险收益比,推动股债配置策略转向:
债券配置:传统“躺赢”模式难以为继,配置策略逐步从“持有至到期”转向“票息策略主导”,同时久期策略开始收缩,新增配置以3-5年期中短久期为主,规避长端利率反弹风险。
权益配置:低利率降低权益资产贴现率,叠加估值修复空间,股票市场吸引力显著提升。高股息资产和科技成长板块最为受益。长期的低利率环境让高股息资产成为“类债券替代”,吸引社保、保险等长期资金增配。当前中证红利和沪深300指数股息率差(股息率差=指数股息率-10年期国债收益)分别处于近10年80%和90%分位,配置性价比仍然较高。另一方面科技、高端制造业也受益于政策支持和融资成本下降,低贴现率下成长板块估值中枢获得抬升。
多资产配置:“固收+”产品规模爆发。以余额宝为代表的货币基金收益率大幅下滑,面临“破1”考验,持续偏低的收益率水平无法满足居民的配置需求,居民对风险资产的增配是大势所趋。“固收+”作为固收到权益的过渡品种,承接了大量居民“存款搬家”的配置需求,也是代销机构营销和创收的重点方向。在2025年迎来长足发展后,2026年“固收+”有望继续快速发展。
中期的利率反弹:“股债跷跷板”进一步支撑A股
尽管长期看我国处于低利率环境中,但2025年下半年以来长端利率有所抬升,10年期和30年期国债收益率中枢分别从1.65%和1.85%抬升至1.85%和2.20%,长端利率抬升对A股会有怎样的影响?
从原因上看,长端利率反弹主要源自市场对进一步降准降息预期降温和“反内卷”政策下通胀预期边际修复,更直接的原因则来自超长债的供给压力与配置需求不足。
我们认为长债大跌对权益市场的影响相对有限。首先,当前利率已部分反映供给压力与通胀预期,进一步上行需基本面显著改善支撑;其次,短端利率仍然较为平稳,对市场资金流动性的实际影响不大;最后,长端利率上行可能对市场风险偏好带来一定扰动,但同时也存在资金分流效应,由于股票市场赚钱效应明显,债市则波动较大,“股债跷跷板”下资金流入权益有望进一步支撑A股。
居民超额存款入市或成为市场最大边际增量
2019年以来,中国居民存款出现大幅增长,尤其是2022年至2023年中,居民存款增长速度进一步加快,六年来已经形成了庞大的超额存款规模。截至2025年11月,我国居民部门境内人民币存款规模超过163万亿元;若根据2008-2018年的线性趋势外推,我国居民部门“超额存款”规模或达到60万亿元。
在去年的策略深度报告《“存款搬家”如何影响A股?——从理论分析到现实观察》中,我们分析了居民超额存款最新的动向:超额存款的形成速度已经开始放缓,这一方面由于居民对未来经济状况预期的“至暗时刻”或已过去,另一方面则是因为占居民金融资产最大部分的房产神话被打破。
因此,在广谱利率下行的大背景下,随着2026年大量此前的定期存款到期,居民“存款搬家”再配置的需求或将成为市场的最大边际增量。预计居民“存款搬家”过程中,资金将主要流向“权益含量”偏低的保险、理财、固收+产品,小部分直接进入股市或进行ETF、公募/私募主动权益产品的配置。事实上,2025年下半年,居民部门存款余额的增长已经明显放缓,我们认为已有一部分居民存款转向其它各类资产配置产品,居民存款搬家的行为或刚刚拉开帷幕。
资本市场政策:一个核心和三个基本点
一个核心:后地产时代,资本市场地位显著升级
纵观2024-2025年间的政策脉络,中央对资本市场的政策基调从“稳市场、防风险”逐步升级为“提质效、强功能”,形成“制度包容性提升—中长期资金入市—服务科技创新—风险防控协同”的四维框架。
2024上半年,资本市场政策基调仍以“稳市场、防风险、强监管”等方向为主;到2024年7月中央政治局会议提出“提振投资者信心”,9月中央政治局会议提出“努力提振资本市场”,首次将资本市场提振作为重要任务;同年12月中央经济工作会议将“稳住楼市股市”置于总论,体现出政策目标的重大转变。
2025年3月《政府工作报告》提出“加强战略性力量储备和稳市机制建设”;2025年4月中央政治局会议提出“持续稳定和活跃资本市场”,体现从“稳”到“活”的深化;2025年7月中央政治局会议进一步要求“巩固资本市场回稳向好势头”,标志着政策目标从“稳定”向“巩固提质”的递进升级。
2024年9月政治局会议明确全力振兴经济,扭转资产负债表通缩预期,金融资产价格成为其中的关键一环。
央行的城镇储户问卷调查显示,近年居民储蓄率的走高并不能完全用消费率的走低来解释,事实上居民消费率整体上保持在较稳定的区间内,对储蓄行为影响更大的其实是包括房产在内的投资行为。
疫情后时代,居民对于能够提供情绪价值的旅游以及社交文化娱乐方面的支出意愿率先恢复,在以旧换新国家补贴的刺激下大额商品耐用品支出意愿也从2024下半年开始恢复,迟迟仍未明显恢复的则是购房项。
回望2016-2019年间,经济步入上行周期,供给侧改革开始显效,移动互联网等产业蓬勃发展,与此同时房价上涨,信托等非标投资扩张,股市基金也有所表现,“消费升级”成为现象级社会趋势,这在一定程度上说明了资产的“财富效应”。
观察全国50个大中城市情况发现:2014年时房地产市场体现为财富效应,房价负担越高的城市,消费倾向也越高;到了2020年地产市场则体现为拖累效应,房价负担越高的城市,消费倾向越低。
随后疫情冲击、房价下跌、平台经济反垄断等,使得居民尤其是前些年间新兴的中产阶级对未来预期恶化,导致经济复苏内需持续偏弱。2023年7月政治局会议定调,我国房地产市场供求关系发生重大变化。
如何理解“去地产化”?一方面,高速增长时期以地产为代表的潜能逐步消退后,未来要着力发掘与中速增长期相配套的经济新潜力;另一方面,房地产的部分投资职能由金融市场承接,居民财富配置由实物资产转向金融资产。
房地产行业被誉为“周期之母”,对上下游产业链的影响深远。影响贯穿了上游的钢铁、有色、建材、建筑、机械等行业,以及下游竣工交房后的家电、家具、装修等行业。房地产行业长期看人口,最终来源的是人的住房需求,随着人口全面进入下行区间以及城镇化速率放缓,房地产行业大周期基本见顶,进入平缓下行期。
往后来看,房地产带动各行各业欣欣向荣的局面可能一去不返,景气集中存在于少数新兴产业,为经济总量贡献增速。如何让全社会分享少数新兴产业的景气?在这个问题上,美股提供了一种答案:美股联系起来宏观经济、企业、居民三方面,成为分配经济增长红利的核心工具。
三个基本点:股东回报大势所趋,资金生态明显改善
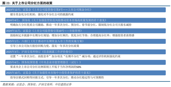
A股整体资金生态正在发生改观,股东回报是大势所趋,通过分红增强投资者信心,并且吸引中长期资金入市。2023年以来,监管政策逐步构建起“强制披露+约束惩戒”的分红监管框架,形成“基础制度+专项指引+市场激励”的分红引导体系,核心方向为强化分红监管硬约束、鼓励现金分红与比例提升。与此同时,政策明确引导上市公司增加分红频次、优化分红节奏,推动中期分红、季度分红常态化,并将分红作为央企市值管理与业绩考核的核心指标。
这些政策共同构建了常态化、多元化、可预期的上市公司分红机制,市场分红总额屡创新高、分红频次明显增加、分红稳定性改善、高股息资产吸引力增强,强化了“回报投资者”的市场文化。2024年现金分红比例超过30%的上市公司占比达到76.7%,尤其是国央企和蓝筹股的分红力度显著增强。
融资方面统筹平衡,量减质升,结构优化。2023年以来,监管层多次提及“健全投资和融资相协调的资本市场功能”,以统筹一二级市场平衡为核心,围绕IPO与再融资构建“精准调控、结构优化”政策体系,阶段性收紧IPO节奏,同时优化融资结构,形成“严把入口关、支持科技创新、强化质量监管”的总体导向,实现了资源向优质企业集聚的效果。2020-2022年间,A股每年IPO规模约5000亿元上下;2023-2025年,A股IPO募资从3600亿元左右降至660亿元后反弹至1300亿元左右,资金向半导体、电子设备等科创领域集中,政策引导资本市场服务实体经济与科技创新的作用显著。
减持方面全面从严。2023年以来,监管层构建“全链条约束+穿透式监管”的股东减持政策体系,核心趋势体现为强化大股东减持限制、全面封堵绕道减持渠道、提升违规成本,核心目标是维护市场稳定、保护中小投资者权益,推动形成“减持有规、套现有度”的市场生态。
政策从减持前预披露、事中比例限制,到事后违规追责,形成“披露-限制-追责”完整制度链条,并且通过将减持与公司业绩(股价、分红)挂钩,引导上市公司注重长期价值与股东回报;与此同时,规范离婚、转融通、司法拍卖等“花式减持”,穿透式填补漏洞,并明确违规减持购回机制。一系列减持新规有效遏制了无序减持,达到了减持规模骤降、市场生态优化、长期资金信心提升的政策效果。
截至2025年底,全A共有2300家上市公司减持受限,占比达到42%,其中分红条件不达标的公司较多,占比达到25%;分板块来看,主板和创业板减持受限公司占比40%左右,科创板和北证占比超过50%。
此前A股市场IPO、再融资、大股东减持等行为较多,为市场资金面带来一定程度的“吸血效应”。但随着2023年以来一系列新规的出台落地,A股资金生态发生了实质性转变,重视股东回报的趋势愈发明显。
2024年A股募资总额约3135亿元,是近十年来首次低于万亿,2025年剔除6月四大行定增5200亿元后全年募资规模约5000亿元;
2019-2021三年间大股东减持超过1.3万亿,减持新规后各方面要求严格,2024年增持超过500亿,2025年减持约2500亿元;
分红和回购规模逐年提升,2024年分红回购合计首次突破2万亿元,2025年超过2.2万亿元;
展望2026年,在企业融资常态回暖的趋势下,预计全市场融资规模有序恢复至8000亿元左右;随着市场修复上涨,减持规模可能放大至4000亿左右,但在多方面监管限制下,合规减持对市场的实质影响相对有限;在各方面政策鼓励和央国企的带头作用下,A股分红回购规模有望进一步增长,以近5年复合增速来推算,预计2026年分红回购规模有望达到2.5万亿元;整体来看,2026年市场有望维持万亿级别的资金盈余。
把握时代的机遇与制度的红利
整体来看,2026年全球降息周期进入下半场,宏观流动性环境延续有利态势,但政策的边际改善幅度逐步收敛。
2026年处于全球降息周期下半场,宏观流动性呈现“内外宽松共振”与“从超常到常态”两大核心特征。全球层面,美联储预计延续降息50BP的节奏,2025年12月重启扩表缓解美元融资压力,叠加全球通胀降温,各国央行宽松政策得以维持。国内方面,货币政策从“超常规逆周期调节”转向“加大逆周期和跨周期调节力度”,以稳增长、促物价回升为目标,通过多元工具保持流动性充裕,支持内需、科创等重点领域。
汇率层面,美联储降息与美国财政恶化将推动美元走弱。以中美3个月期国债收益率利差作为参考,如果这一利差维持当前水平,人民币汇率有望从当前7.0升值到6.8的水平,将通过吸引外资流入、提升风险偏好和估值中枢、改善相关企业盈利,为A股带来支撑。
利率环境上,长期低利率重塑股债配置逻辑:债券策略转向票息主导与中短久期,权益市场吸引力提升,“固收+”产品持续爆发;中期长端利率反弹虽受通胀预期与供给压力驱动,但对A股影响有限,“股债跷跷板”效应反而可能引导资金流入权益市场,进一步支撑A股走势。此外,在广谱利率下行的大背景下,随着2026年大量此前的定期存款到期,居民“存款搬家”再配置的需求或将成为市场的最大边际增量。
政策层面,资本市场地位迎来显著升级,市场资金生态持续优化,为资本市场高质量发展奠定基础。
后地产时代背景下,资本市场地位迎来显著升级,成为经济发展与资源配置的核心枢纽。2024年9月政治局会议明确全力振兴经济,扭转资产负债表通缩预期,金融资产价格成为其中的关键一环。伴随地产行业角色调整,资本市场承接起居民财富配置的重要使命。
资金生态方面,供求结构更趋均衡合理。政策引导上市公司强化分红机制、提升盈利质量,股东回报成为大势所趋,股东减持全面从严,市场从“融资导向”向“投融资平衡”转型,总体资金消耗体量预计有限,增强市场吸引力与稳定性。一系列政策举措共同发力,不仅改善了资本市场的资金环境与运行质量,更强化了其服务实体经济的核心功能,为资本市场平稳运行与结构性机会提供了坚实的政策支撑。
(1)宏观经济波动风险,全球经济复苏节奏存在不确定性,若通胀反弹超预期或通缩压力加剧,可能导致各国宽松政策调整,权益资产估值与盈利修复或不及预期;
(2)政策落地不及预期风险,国内逆周期调节政策力度、节奏若未达市场预期,或资本市场改革、股东回报机制优化推进缓慢,可能影响市场资金生态与风险偏好;
(3)外部环境不确定性风险,美联储政策调整超预期、美元汇率波动加剧,或全球地缘政治冲突升级,可能引发外资流动波动,冲击人民币资产稳定性与 A 股走势。
新浪声明:此消息系转载自新浪合作媒体,新浪网登载此文出于传递更多信息之目的,并不意味着赞同其观点或证实其描述。文章内容仅供参考,不构成投资建议。投资者据此操作,风险自担。
海量资讯、精准解读,尽在新浪财经APP
责任编辑:凌辰
金港赢配资提示:文章来自网络,不代表本站观点。